Menu Icon
  • ENG
  • 首次登入及啟動保安認證服務
  • 登入流動銀行服務
  • 找回網上銀行用戶名稱及重設密碼服務
  • 使用推送認證授權信用卡網上交易
  • 信用卡服務
  • 使用推送認證登入BCM Net或授權交易
  • 賬戶查詢及本行轉賬
ENG
找回網上銀行用戶名稱及重設密碼服務
如何重設密碼
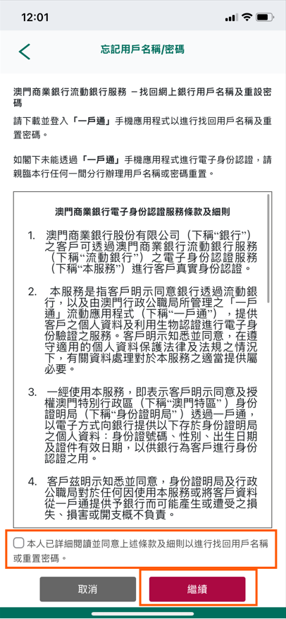
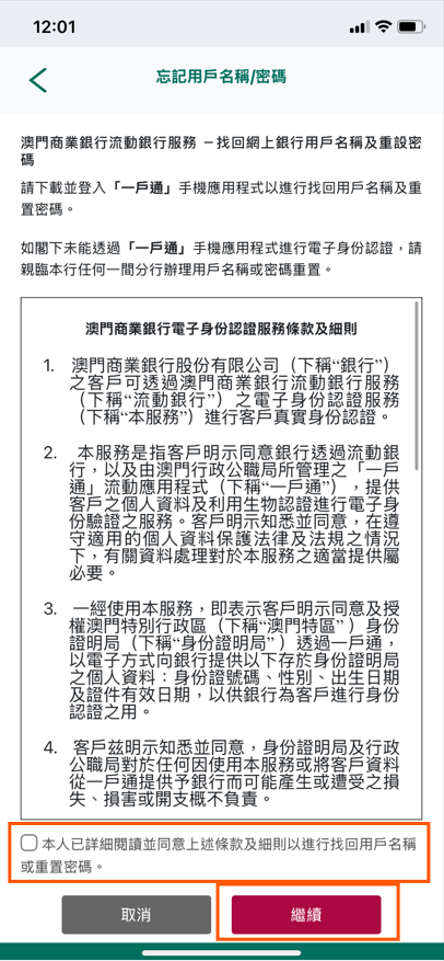
1. 進入“BCM流動銀行應用程式”登入頁面並按“忘記用戶名稱/密碼”。
如何重設密碼
2. 詳細閱讀服務條款及細則後,勾選底部的選項並按“繼續”。
如何重設密碼
3. 按“忘記密碼”,然後按 “繼續"。
如何重設密碼
4. 輸入 “證件號碼"及“ 流動電話號碼”*, 然後按“繼續"以接收一次性密碼 之電話短訊。

*備註:輸入之證件號碼及流動電話號碼須為同一客戶持有,並與本行紀錄一致。
如何重設密碼
5. 核對上頁設置之資料無誤後,輸入該短訊一次性密碼,並按“繼續"。
如何重設密碼
6. 跳轉至“一戶通應用程式”,透過“一戶通應用程式"進行人臉識別,按“同意"把個人資料傳輸至澳門商業銀行,以完成身份認證流程。
如何重設密碼
7. 驗證成功,返回“BCM流動銀行應用程式”,輸入新的密碼並按 “繼續"。
如何重設密碼
8. 完成重設密碼流程,可立即登入BCM 流動銀行。
如何找回用戶名稱
1. 進入“BCM流動銀行應用程式”登入頁面並按“忘記用戶名稱/密碼”。
如何找回用戶名稱
2. 詳細閱讀服務條款及細則後,勾選底部的選項並按“繼續”。
如何找回用戶名稱
3. “忘記用戶名稱”,然後按 “繼續"。
如何找回用戶名稱
4. 輸入 “證件號碼"及“ 流動電話號碼”*, 然後按 “繼續"以接收一次性密碼之電話短訊。

*備註:輸入之證件號碼及流動電話號碼須為同一客戶持有,並與本行紀錄一致。
如何找回用戶名稱
5. 核對上頁設置之資料無誤後,輸入該短訊一次性密碼,並按“繼續"。
如何找回用戶名稱
6. 跳轉至“一戶通應用程式”,透過“一戶通應用程式"進行人臉識別,按“同意"把個人資料傳輸至澳門商業銀行,以完成身份認證流程。
如何找回用戶名稱
7. 返回“BCM 流動銀行應用程式”,驗證成功後,用戶名稱將顯示於頁面,以完成找回用戶名稱之流程。